
日前,淄博發布關于加快推進重點行業揮發性有機物綜合治理工作的通知。詳情如下:
淄博市生態環境局文件
關于加快推進重點行業揮發性有機物綜合治理工作的通知
各分局,高新區環保局、經濟開發區應急管理局、文昌湖省級旅游度假區安監環保局,局屬各單位,機關各科室:為貫徹落實生態環境部《重點行業揮發性有機物綜合治理方案》(環大氣〔2019〕53號)和《山東省涉揮發性有機物企業分行業治理指導意見》(魯環發〔2019〕146號)要求,推進全市重點行業揮發性有機物(以下簡稱VOCs)污染防治深度綜合治理,提升全市VOCs治理能力和治理水平,改善大氣環境質量,現將有關要求通知如下:
一、總體要求
深入貫徹落實國家、省關于打贏藍天保衛戰相關工作部署,強化VOCs治理的針對性、科學性和有效性,突出精準治污、科學治污、依法治污,通過菜單式提供、幫扶式指導、執法式推進等措施,進一步完善VOCs污染防治管理體系,推進源頭替代,加強過程控制,強化末端治理,在全面自查的基礎上,分類別、分行業制定治理措施,加強有組織與無組織協同減排,推進大氣環境質量改善和經濟社會高質量發展。
二、重點任務
(一)對標對表自查整改。(2020年4月—5月)
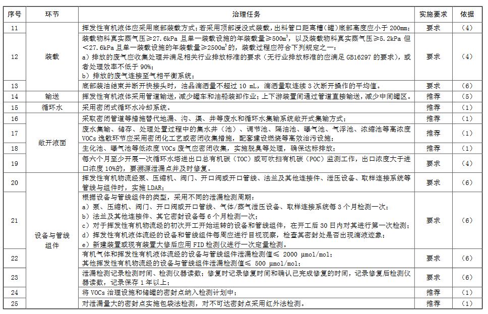
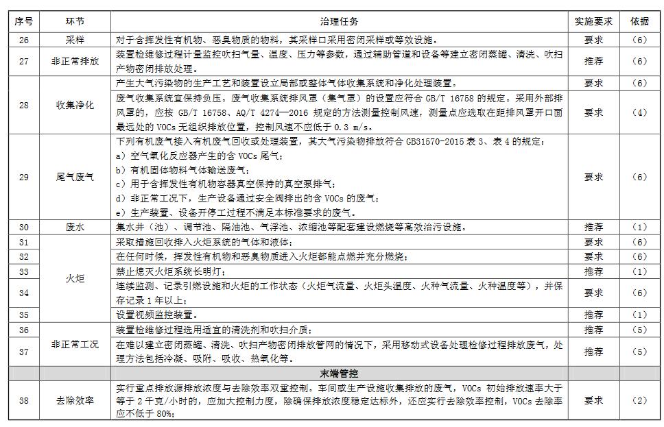
各區縣組織轄區內企業對照21個重點行業VOCs治理規范(附件1),認真開展全過程自查,其他涉VOCs排放行業企業參照相近行業或生產環節開展自查,一企一表填寫自查情況表格(在各行業治理規范表格后增加一列,對照各生產環節填寫自查情況),加蓋公章后報區縣生態環境部門,同時建立分行業治理任務清單臺帳。在全面自查的基礎上,各企業要建立一企一檔,符合治理規范要求的準備好相關支撐材料,不符合治理規范要求的,按照“邊自查、邊整改”的原則,針對自查發現的問題建立整改檔案,明確整改內容和完成時限,并加快推進整改。各區縣要建立幫包制度,明確幫包企業和幫包責任人,幫助企業對標發現問題,指導企業對標制定整改方案,督導企業按時完成整改。
一是堅持立行立改。對發現的問題較為簡單(例如:源頭替代、泄漏點修復、無組織管控等),能夠立即整改的,立即實施整改。
二是制定整改計劃。對污染物排放量較大或問題較為復雜的(例如儲罐整改、治理設施整改等),自發現問題起,立即制定整改方案,嚴格按照時限要求完成整改。
(二)查缺補漏鞏固提升。(2020年6月—7月)在自查整改的基礎上,對照治理規范進一步查缺補漏,通過開展涉VOCs排放整改專項執法檢查,重點檢查企業自查整改是否全面、對標對表是否到位、整改進度是否達到時序進度等內容,對達不到治理規范要求,未進行原輔材料替代、應當密閉收集處理而未收集處理、有組織和無組織不能達標排放、檢測頻次不符合規定要求、治理工藝簡單單一等突出問題,依法實施限產或停產整治,通過查缺補漏和嚴格執法鞏固整改成效,確保各項措施落實到位,切實把VOCs排放總量降下來。
(三)強化執法長效監管。(2020年8月—12月,長期堅持)通過開展專項執法、聯合執法,進一步壓實企業的主體責任和屬地管理責任,建立長效監管機制,加強對涉VOCs排放企業的全過程監管。采取差異化執法監管,對管理規范、污染物穩定達標排放的行業標桿企業少檢查或不檢查,對問題較多、整改進度不快的企業重點加強督導和執法檢查,依法實施限產或停產整治,并視問題程度按照“差異化”要求依法依規納入重污染天氣應急減排清單。
三、保障措施
(一)加強組織領導。各區縣要抽調專人負責重點行業揮發性有機物深度治理工作,建立企業幫包聯系人制度,加強工作的日常調度、幫扶指導、督導檢查、問題通報、材料上報等工作。各區縣確定1名VOCs深度治理工作聯系人,并將聯系人姓名、電話等信息,于2020年4月1日前報市大氣污染防治工作專班。
(二)加強宣傳引導。各區縣要按照全市統一部署,通過召開會議、業務培訓、現場觀摩等方式,廣泛宣傳發動,將法規政策、整治標準、管理要求等內容,宣傳并發放到每一家涉VOCs企業。加強綜合治理全過程正反兩方面的宣傳報道,對治理成效顯著的,樹先進、推經驗,對治理進度不快、問題突出的,抓典型、公開曝光。
(三)加強調度通報。建立周調度、月通報制度,各區縣于每周五下午16:00前(遇節假日順延),將涉VOCs排放企業自查情況和整改進度匯總表(附件2)報市大氣污染防治工作專班(聯系人:徐磊、李杰,聯系電話:3183853,政務郵箱:zbshbjdqk@zb.shandong.cn)。市大氣污染防治工作專班將組織人員對企業自查和整改情況進行抽查,對發現的問題及時進行通報,限期完成整改。
(四)加強監督執法。開展涉VOCs企業專項執法檢查,充分運用責令改正、行政處罰、按日計罰、停產整治等手段,- 5 -督促企業加快整改。對情節嚴重的公開曝光,起到曝光一個、教育一片的作用。堅決杜絕只查不改、以整改代替處罰、以罰代管等現象。




北京中恒安科技股份有限公司
總部地址:北京市海淀區中關村東路18號財智國際大廈B-2106
咨詢電話:010-58814188-801 / 18522446612投訴建議:17694856296
400電話:400-685-0004
公司郵箱:info@hengan-insuruments.com
